前段时间中信银行公布了2025年拟录用名单,直接炸了留学圈的锅:
这份总共录用5167人的名单里,竟有1608名留学生,占比高达31.12%!
什么概念?平均每录3个人,就有1个是海归。留学生这回,属实“赢麻了”。
而更让人意想不到的是,在这场“求职精英赛”中,澳洲高校军团表现格外抢眼:在录用名单TOP10院校中,澳洲留学生人数高达289人,直接把香港(202人)、英国(186人)和新加坡(63人)甩在了身后。

在完整的录用名单中,不只有我们熟悉的澳洲三巨头(墨尔本大学、新南威尔士大学、悉尼大学),像是澳国立、昆士兰、莫纳什大学同样颇受青睐,甚至连澳八大后半段的学校也纷纷上榜。

看完这组数据,谁还敢轻易说澳洲高校“水”?
今天,咱们就好好聊聊澳洲留学生在就业市场的“战斗力”。
体制内体制外,澳洲留学生都能打
如果你以为中信银行只是个例,那可就错了。
澳洲留学生在就业市场上,早已是“多点开花,全面结果”。
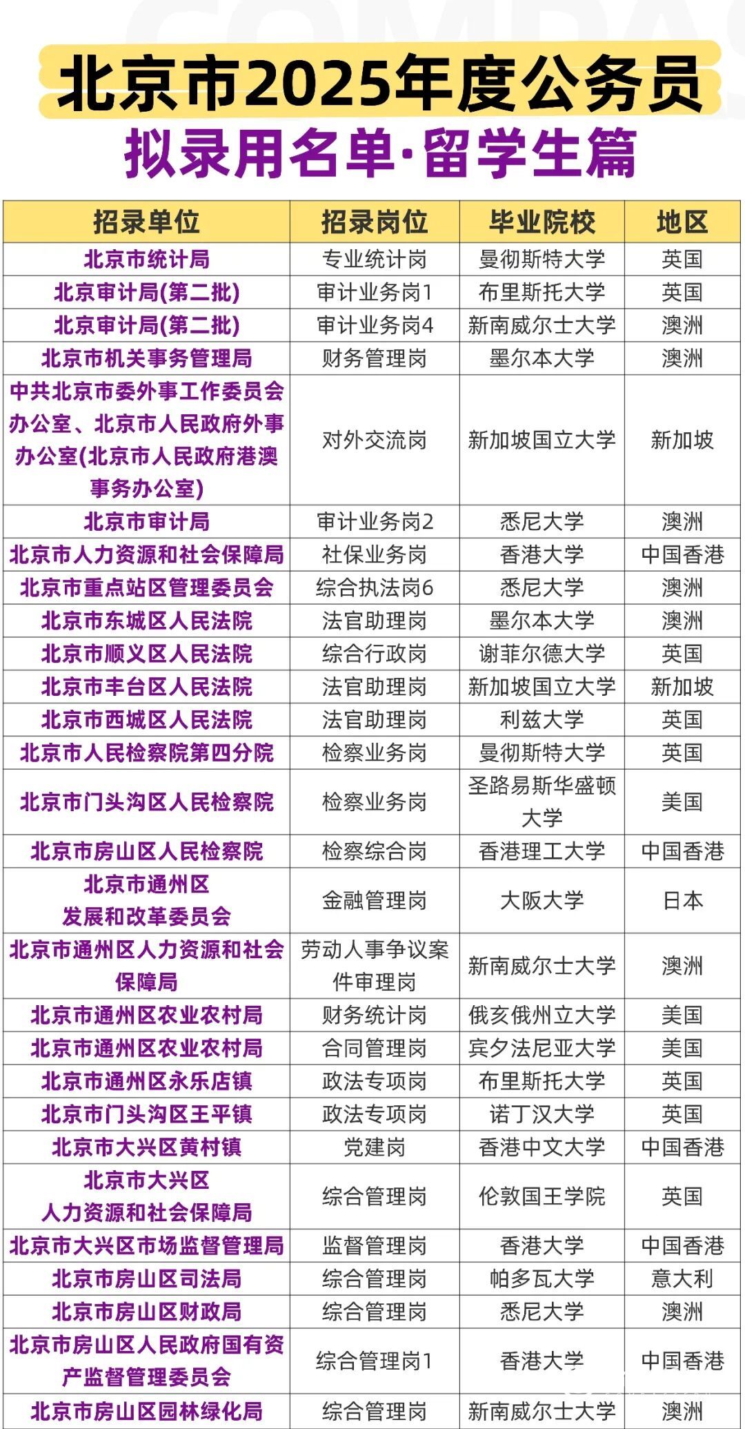
在2025年北京公务员的拟录用名单中,录用的留学生来源高度集中在英澳地区:
英国高校共录用8人:其中曼彻斯特大学2人,布里斯托大学2人,谢菲尔德、诺丁汉、利兹、kcl各1人;
澳洲高校共录用8人:其中新南威尔士大学3人,悉尼大学3人,墨尔本大学2人;
对比之下,中国香港地区录用5人、新加坡地区2人。

而在其他2025年国央企的录用名单中,也少不了澳洲留子的身影:
· 2025年国家电网的拟录取名单中,澳洲地区共录取87人,同样远超港新院校毕业人数(中国香港49人、新加坡44人)。
· 2025各地烟草局共录取留学生97人,澳洲16人;
· 2025年度金监总局第一批拟录用公务员名单中,共录用留学生85人,澳洲高校11人,八大高校几乎“全员上榜”。
看起来澳洲学历在体制里表现不错,那么在企业端又如何?
根据猎聘发布的《2023海外留学人才就业发展报告》,在企业主动沟通人次占比最多的海外人才毕业院校分布中,共有5所澳洲高校上榜TOP20,悉尼大学和新南威尔士大学更是包揽第一、第三名次,颇受用人单位瞩目。

无独有偶,今年小米发文致谢的15所国际人才重点合作院校中,悉尼大学和新南威尔士大学再次占据两席,也给澳洲高校的就业力敲了实锤。

所以啊,别再信那些“澳洲学历水,HR不认可”的言论了。无论是体制内的国央企,还是体制外的大厂企业,澳洲留学生都有一战之力。
为什么偏偏是澳洲留学生?
那么,为什么偏偏是澳洲留学生?他们凭什么可以在就业市场这么“能打”?答案藏在以下两大优势里:
1.澳洲院校qs排名亮眼
留学生回国就业,尤其是在面对名企、体制内的简历关时,院校QS排名就是第一块“敲门金砖”。在这方面,澳洲高校堪称“天选之子”:
在2026年QS世界大学排名中,澳洲有9所大学冲进前100,传统的“八大名校”无一掉队,阵容稳定得令人安心。

顶尖梯队实力霸榜:墨尔本大学、新南威尔士大学、悉尼大学这三强更是全部跻身全球前30,国际认可度拉满,学历就是“硬通货”。
应用型大学崭露头角:连非八大的悉尼科技大学(UTS) 也首次闯入Top 100,说明澳洲高质量的教育资源正在普惠化。
这种 “前50有6所,后50有3所” 的均匀分布,让不同背景和成绩的学生都有了“对号入座”的选择,大家都能拿到有竞争力的排名,一起在就业市场上“组团出击”。
2.澳洲院校数量众多
这一点常常被忽略,但至关重要。就业市场上的“存在感”,很大程度上来自毕业生的“基数”。
对比之下,港新虽然在留学申请时口碑爆棚,但相较之下名校的数量还是太少,学生总量有限。
而澳洲呢?光是QS百强就有9所,每年输出的优秀毕业生数量非常可观。
这带来的直接效应就是:在任何一个招聘池子里,澳洲留学生的“浓度”都不会低。HR能看到更多澳洲简历,师兄师姐能形成校友网络,自然就在录用数据上占据了天然优势。
同样的情况也完全适用于英国。
细看各大就业榜单,英国高校的录用人数几乎总是稳坐第一或第二把交椅。更有意思的是,这些被录用的同学,大部分并非来自金字塔尖的G5超级精英,反而是QS排名50-100区间的大学,如布里斯托、利兹、伯明翰、谢菲尔德等,构成了录用主力。
这恰恰印证了我们的判断:在真实的就业战场上,一个庞大而坚实的“中坚院校梯队”所带来的规模效应,远比少数顶尖名校的“光环”更为重要。
当大量毕业于世界百强大学的英国、澳洲留学生涌入求职市场,他们所形成的集体竞争力是任何顶尖雇主都无法忽视的。
2026,澳洲留学申请难度如何?
尽管就业数据如此亮眼,可一提到澳洲留学,网络上总少不了“水硕”的调侃。
事实上,这种刻板印象很大程度上源于澳洲相对友好的申请政策:院校背景包容、均分要求合理、语言成绩可后补、申请时间也更灵活——这些都让澳洲成为不少人心中的“稳妥保底项”。
但真相是:“保底”的印象还没更新,申请的难度却早已升级。现在的澳洲名校,早已不是随申随录的“点击就送”,而是实打实的“手慢无”。
01 新南威尔士提前爆满关闭申请
就在今年9月底,QS排名全球第19的新南威尔士大学(UNSW)突然宣布:关闭2026年T1、T2学期国际新生申请。
原因很简单:申请量远超预期,名额早早被占满。尤其在工程、商科、计算机、法学等王牌领域,竞争更为激烈。

根据指南者25fall的申请数据,新南威尔士的商科、工科申请率高达74%。
尤其是商科专业,并没有大家想象中的那么“水”。
去年指南者的成功案例中,录取者清一色为985/211或海本背景,无一例双非学子。而在均分方面,确实相比港新的商科项目友好得多,80-85分区间就有较大录取机会;
而在工科项目的申请上,双非院校才占有一席之地,占比约53%,堪称逆袭名校的最佳跳板,均分浮动也较为宽松,从80-90分都有录取机会。
值得一提的是,UNSW素有“澳洲衡水”之称,曾经紧凑的“三学期制”和高压学习节奏,让想“躺平毕业”的同学无所遁形——“宽进严出”在这里不是传说,而是现实。
02 政策回暖:澳洲政府取消国际生配额
去年8月,澳洲政府曾推出“留学生上限”政策,设定2025年全澳国际生名额为27万,导致部分高校撤回offer、申请紧缩。
而在今年,形势却有了逆转:
2025年8月,官方宣布2026年国际生配额提升至29.5万,比原计划增加2.5万个名额;
到10月,更直接删除“配额上限”条款,改为按照“国家规划水平”进行动态管理。
简单来说26fall开始,澳洲对留学生的大门不会缩减,反而开得更大、更稳了。政府改用更灵活的“国家规划水平”来动态管理,既保障名额充足,也确保教育质量。

这对咱们留学生来说,无疑是一颗“定心丸”——不用担心学校突然缩招,也不用担心学历因泛滥而贬值。
总结来说,澳洲留学正在完成一场漂亮的“口碑逆袭”。
当一部分人还在用老眼光争论澳硕“水不水”时,另一部分人已经凭借QS百强的学历光环和扎实的就业数据,在求职起跑线上赢得了先机。
尤其是对于背景并非顶尖的同学而言,澳洲高校提供了一个难得的机遇:它既给了你通往世界百强名校的可行路径,又不会在就业关上让你掉队。所以,别再被过去的偏见束缚。当别人仍在原地争论时,聪明的人,早已出发。