今年国考的竞争也太激烈了吧!!
根据最新的信息,2026国考录取率仅为1.35%,约在74人中录取1人,整体难度更是创下10年来最低,相比22年的1:46报录比,难度快要翻倍!

而且,1.35%的录取率还只是“平均难度”,要是撞上“本科+非应届+三不限”的叠加buff,3/4000人争一个坑都不算啥新鲜事。
除了难度激增的国考,更让人破防的还有作为体制内“后备军”的国央企,今年的竞争难度也是地狱级别。中核集团2025届校招预计招聘8000人,却涌来119万份简历,算下来近700人抢一个岗位,难度直接碾压国考。

如此激烈的竞争直接让不少本科生慌了神,一时间网上都是类似的提问:
“光靠本科文凭是卷不动了,如果读个一年硕再回内地考公就业,可行吗?”
对此,评论区呈现出两派论调:
有人说:“2026年上海北京选调生已经把留学生踢出局了”“还不明白吗?这是未来限制留学生进体制的信号!”
也有人说:“一年硕好录取、学制短、好毕业,能比别人更快拿到硕士学历”
真相究竟如何?如今的体制,是真的在拒绝留学生吗?留学生进体制,到底是陷阱还是机遇?
“留学生进体制,还吃香吗?”
关于“体制内排斥留学生”的说法,大多源于近年来选调生的政策调整。
例如今年上海和北京的选调生公告,确实取消了面向境外高校的招录范围。但这并非大家想象中的一刀切,至少在北京优培计划中还是面向软科100以内的境外高校。

还有一些特殊的机关单位,例如移民管理局或是国安,公安,铁路公安等涉密岗位确实有所限制,但这只是很小的一部分特殊单位,为何受限大家基本也都能理解。
除此之外,真正限制留学生报考的岗位可以说是少之又少。
与之相反的是,今天留学生想进体制,不止能进而且更加吃香。我们来看一些真实的录用案例:
财政部25年拟录用的80人,其中10人是留学生,占比12.5%;证/监会25年拟录用287名工作人员,30人毕业于海外高校,占比10.45%。中信银行25年一共录用5179名新员工,其中留学生高达1608人,占比31%。

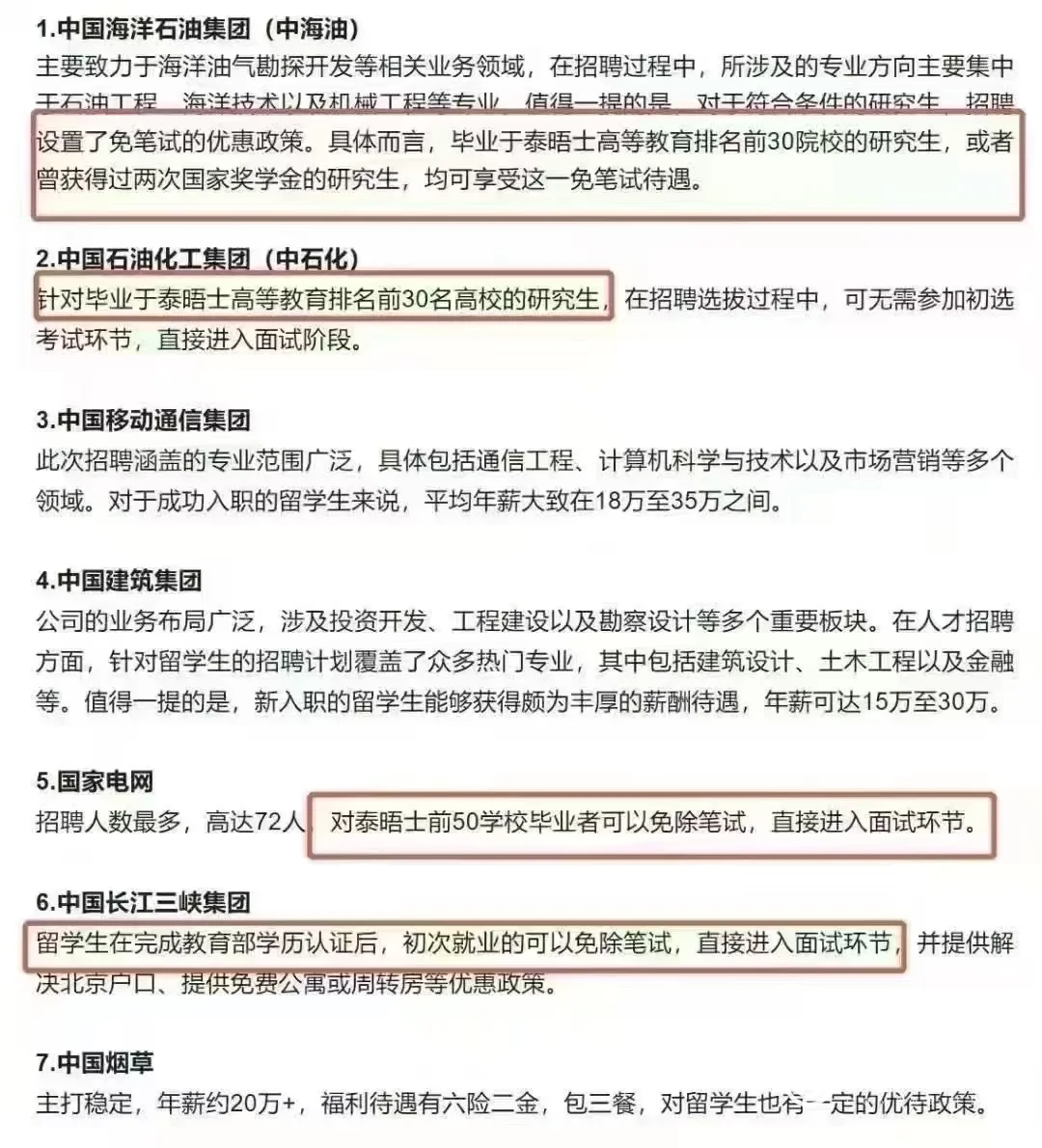
2025年,军事科学院首次将QS前200高校毕业生纳入军官招聘的范围,还有一些知名国企,如中石油、国家电网、三峡集团等都明确指出对世界排名前50或前30的留学生免笔试。

而且,大家与其盯着个别招聘中对留学生的限制,我们感受更明显的应该是如今用人单位对硕士学历的青睐。
据统计,本科生可报考的国考岗位招录人数占比连年下降,已经从2022年的92.99%降至2026年的88.8%,而研究生岗位占比则从2022年的10.1%上升至2026年的14.8%。在刚刚提到的财政部等单位,硕士及以上学历录用者占比普遍超过75%,本科学历几乎失去竞争力。

江苏中烟工业有限责任公司26年招聘公告
因此,提升学历就成了当下就业环境中最关键的一步。
“一年制硕士的优势”
对于就业为导向的同学,一年硕的好处非常明显:快!快速毕业、快速就业,实用性拉满。
但指南君也知道大多数人对于“一年就拿硕士文凭,是不是太水?”这件事依然有顾虑,一年硕的认可度究竟怎么样?花这笔钱值不值?
1.更容易拿到名校学历
相比一年只能选一所学校,考一次试的国内硕士而言,国外的硕士申请几乎都是申请制。这意味着你能一次投递多所学校、多个专业,相当于多手准备,上岸概率要高得多。
此外,申请海外硕士能够更容易地冲刺到更好的学校。咱们拿2026年QS世界大学排名Top50举例:国内能排进的高校只有5所,如果你想通过考研考上这些顶尖名校,难度系数不容小觑,不少人就算备考2~3年都未必上岸。

但留学申请的话,全球还有45所Top50院校可选,只要早做准备很多同学都能拿到心仪的offer。你要知道,求职时一份“QS前50”的学历背书,光简历关就能帮你淘汰一大批竞争对手。
2.快速转换专业方向
高考后选了一个自己不喜欢的专业,想要通过考研转换专业方向需要花费大量的时间和精力,无疑是hard模式,风险太大。
但在留学申请时,海外的硕士项目设置得非常细,而且有不少跨学科专业,将理科、工科、商科、社科相互融合,你很容易就能在其中找到更适合自己的项目,也方便想跨专业的同学增加其他学科背景,转换自己未来的就业方向。
3.重新获得应届生身份
应届生身份在求职中至关重要。竞争难度较非应届身份更低,如果你是已经工作、又想换赛道的人群,留学可以帮你以较短时间成本,重新获得应届生身份。
而且留学生回国后2年内未就业均可保留应届身份,相当于多一次报考机会。比如2025年毕业的留学生,在2027年之前未就业,报考体制内岗位时都可按应届生身份报考。
4. 快速享受留学生落户福利
众所周知,北京、上海等一线城市的落户要求很高,又是积分有要求又是社保缴纳的时长有要求。但留学生就不一样了,这些一线城市给留学生开通了快速落户的通道。
例如上海加大了世界名校留学人员引进力度:
对毕业于世界前50名院校的,全职来沪工作可直接落户,无社保基数和缴费时间要求;
对于毕业于世界前51-100院校毕业生,全职工作并缴纳6个月社保即可申请落户。
“留学生快速就业指南”
说了这么多一年硕的好处,指南君也给大家提前预热下,留学生回国就业的注意事项,一些该知道手续、毕业时间节点可千万不能疏忽大意。
1. 留服认证要尽早
和国内毕业生不同,留学生想要回国就业必须完成留服认证,这是留学生回国就业的“学历通行证”,体制内招录几乎都会要求你在面试前提交留服证明。
因此,指南君建议大家毕业证到手后立即启动认证,预留1-2个月审核时间,避免因材料耽误面试资格。
2. 毕业时间可灵活选择
区别于国内统一的6/7月毕业,一年硕毕业时间多在6-11月,部分高校支持自主选择。别小看了几个月的差别,这对秋招求职的报名至关重要:
对于7月毕业的一年硕而言,刚入学就等于开启了毕业季。你需要一边适应环境一边忙秋招跑实习,同时面对学业就业双重压力。
但如果能延迟到11月,就能安心参加两轮秋招!
为什么11月就能有两次机会?主要还是因为国内公司对应届生的毕业时间有要求:
多数公司秋招要求的毕业时间都是:9月到次年8月,因此明年7月毕业的同学大多只有一次秋招机会。而11月毕业就有机会参加两次秋招。

3. 注意专业选择,提升适配度
专业直接决定岗位选择范围,尤其是瞄准了考公考编的同学更要注意。
从历年国考数据看,法学类、财会类、经济学类、计算机类是“招录大户”。如果你的本科是冷门专业,那么留学时建议优先跨申这些热门方向,能大幅提升考公时的岗位选择面,避开“三不限”岗位的惨烈竞争。
说了那么多留学生就业的优势,指南君最后想说:
一年制硕士的价值,不在于走捷径,而是用更高效率的方式获取学历门槛、积累国际视野、赢得政策红利。它适合那些目标明确、规划清晰的人。
当然,并非所有人都适合这条路。如果你志在学术,那么研究型硕士或直博更合适;但如果你是就业导向型的同学,效率导向型的一年硕,会成为你求职加分的一大砝码。