登录遇到问题
Q:长时间接收不到验证码怎么办?
A:您可以拨打我们的客服热线400-183-1832进行语音辅助
没找到相关问题?点此联系客服
选择国家地区
指南者留学logo
指南者留学
选校/定位/规划 必备工具
打开App
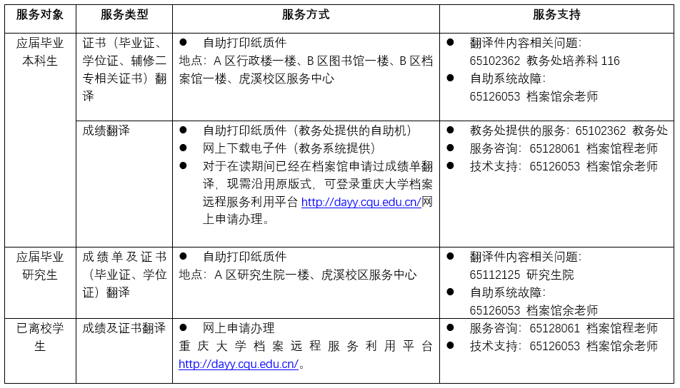
重庆大学成绩单及相关证明办理流程
指南者留学 2023年04月20日
阅读量:4663

成绩单及相关证明办理流程

 

还可通过微信小程序“校务行”申请办理,目前为学生提供了多种类型的电子成绩单和在读证明,如:中文成绩单(含加权平均分)、英文成绩单(不分学期),中文在读证明(含GPA),英文在读证明等。

老师
我是 的搭档
联系我
已为您分配留学咨询顾问老师 ,请等待顾问老师和您联系。
如需更换老师进行咨询,请联系客服
400-183-1832
预约咨询
电话咨询
您还不是签约学员
去签约
取消
立即前往